留学资讯

首页留学资讯最新8月份雅思、托福、GRE、GMAT考试快讯来了!
留学考试

最新8月份雅思、托福、GRE、GMAT考试快讯来了!

2020/07/28/周二 15:05

点击量:141

入读本科文凭入读研究生文凭入读社区学院入读语言入读幼儿园入读小学入读初中入读博士入读预科入读高中入读本科入读硕士全年龄段俄罗斯匈牙利波兰比利时丹麦瑞典挪威芬兰留学考试西班牙瑞士意大利荷兰德国法国欧洲迪拜中国澳门泰国马来西亚韩国深圳日本新加坡中国香港亚洲爱尔兰英国英爱新西兰澳大利亚澳新加拿大美国美加

image.png

根据近期国内新冠肺炎疫情防控形势和雅思考点实际情况,经与教育部考试中心协商决定:

    7月已恢复雅思考试的3个机考考点和12个纸笔考试考点继续提供各类雅思考试服务,考点名单及提供的考试类别详见下表:

   image.png

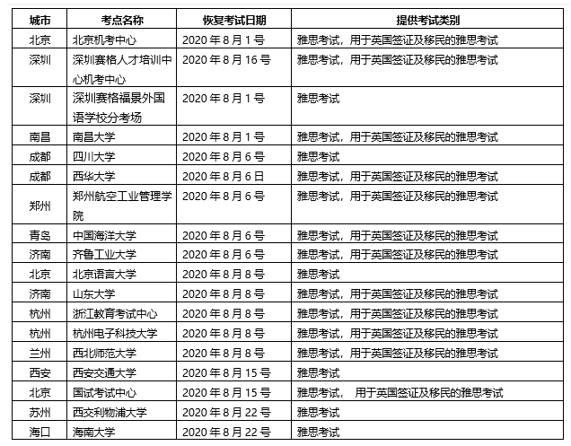
   8月新增北京机考中心和深圳赛格人才培训中心2个机考考点及15个纸笔考试考点,提供各类雅思考试服务,考点名单及提供考试类别详见下表:

   image.png

上述雅思纸笔考试考点恢复考试日期之前的考试仍将取消,考试费将全额退还至考生个人报名账户。其它雅思考点仍不具备组考条件,继续取消其8月份的雅思纸笔考试,考试费将全额退还至考生个人报名账户。官方将根据雅思考点的实际情况,适时动态调整雅思考试安排,陆续增加复考考点并新增考试日期。请广大考生随时关注报名网站的最新公告。

     image.png

     image.png

     image.png

image.png

    根据近期国内新冠肺炎疫情防控形势和托福?考点实际情况,截止至7月27日,根据美国教育考试服务中心(ETS)与教育部考试中心(NEEA)共同研究商议决定,8 月托福iBT?考试将开放7 个考试日期和21 个考点,详细信息如下:

    image.png

    image.png

    上述托福考试考点恢复考试日期之前的考试仍将取消, 考试费将全额退还至考生NEEA个人报名账户。其它托福考点仍不具备组考条件,继续取消其8月份的托福考试,考试费将全额退还至考生NEEA个人报名账户,以便考生重新安排后续日期的考试。此外,ETS正在与教育部考试中心积极沟通,在符合新冠肺炎疫情防控相关要求的前提下,增加更多有条件开放的托福考点以及开放更多考试日期,以满足各位考生的需要。

image.png

    根据近期国内新冠肺炎疫情防控形势和GRE?普通考试考点实际情况, 美国教育考试服务中心(ETS)与教育部考试中心(NEEA)共同商讨决定:7月已恢复GRE?普通考试的考点将继续提供服务,同时8月新增6个考试考点,考点名单详见下表:

    image.png

    上述GRE?普通考试考点恢复考试日期之前的考试仍将取消, 考试费将全额退还至考生个人报名账户。其它GRE?普通考试考点仍不具备组考条件,继续取消其8月份的GRE?普通考试,考试费将全额退还至考生个人报名账户。官方将根据GRE?普通考试考点的实际情况,适时动态调整GRE?普通考试安排,陆续增加复考考点并新增考试日期。请广大考生随时关注报名网站的最新公告。ETS将继续密切关注相关进展,就GRE?普通考试的恢复与教育部考试中心保持积极沟通,并及时更新后续考试动态。 美国教育考试服务中心对所有中国考生在此艰难时期的理解、支持与耐心表示衷心感谢。

image.png

根据近期国内新冠肺炎疫情防控形势和GMAT考点实际情况,决定7月份已复考的上海、广州GMAT考点和苏州大学、宁波大学、西安外国语大学和深圳赛格人才培训中心继续提供GMAT考试服务。8月份新增北京GMAT考点,恢复提供GMAT考试服务。其它GMAT考点仍不具备组考条件,继续取消其8月份GMAT考试,考试费将全额退还至考生个人报名账户。

image.png

官方将根据GMAT考点的实际情况,适时动态调整GMAT考试安排,陆续增加复考考点。请广大考生随时关注GMAT考试官方微信、微博、官网MBA.com的最新公告。

image.png















更多留学资讯

留学新闻
你是否也曾经历过这样的纠结:心仪的学校在QS排名上表现亮眼,却在US News上查无此校?或者,THE排名很高的大学,在国内HR眼中却知名度不高?面对五花八门的大学排名,到底该以哪个为准? 今天,小启就来拆解全球最具影响力的四大大学排名——QS、THE、US News和软科,揭秘它们背后的排名逻辑和侧重点,帮你找到最适合你的那一份参考指南。 查看详情>>
发布日期:2025-09-29
阅读量:124
入读本科入读硕士海外升学
留学新闻
过去留学,可能更多地关注学校排名和专业知名度;现在留学还必须要提前洞悉留学趋势、把握留学风向,才能在这场留学浪潮中抢占先机,实现人生目标。 接下来小启将结合启德发布的《2025中国留学白皮书》以及教育部发布的《中国出国留学蓝皮书2025》来分析当下的留学趋势。 查看详情>>
发布日期:2025-09-26
阅读量:144
入读本科入读硕士海外升学
留学新闻
过去,留学规划更多地着眼于院校排名与专业知名度;如今,要想在留学浪潮中把握先机、实现个人目标,则需提前洞察全局趋势,理解留学风向的深层变化。本文将结合启德发布的《2025中国留学白皮书》与教育部发布的《中国出国留学蓝皮书2025》最新数据,对当前中国学生留学的主要趋势进行梳理与分析。 查看详情>>
发布日期:2025-09-26
阅读量:351
俄罗斯匈牙利波兰比利时丹麦瑞典挪威芬兰西班牙瑞士意大利荷兰德国法国欧洲迪拜中国澳门泰国马来西亚韩国日本新加坡中国香港亚洲爱尔兰英国英爱新西兰澳大利亚澳新加拿大美国北京美加
留学新闻
随着留学申请季临近,留学考试成绩成为决定录取结果的关键门槛。然而自学备考容易陷入“刷题无效”“提分瓶颈”的困境,如何高效冲刺、精准突破?2025启德考培雅思秋季班重磅上线!无论你是基础薄弱急需系统提升,还是瓶颈期需要冲刺,这个秋天启德考培助你一战通关! 查看详情>>
发布日期:2025-09-26
阅读量:140
入读本科文凭入读研究生文凭入读社区学院入读语言入读幼儿园入读初中入读小学入读博士入读预科入读高中入读本科入读硕士全年龄段

联系我们

电话咨询

咨询时间:8:00~24:00

400-1010-123
在线咨询

咨询时间:8:00~24:00

点击立即咨询
免费电话
获取验证码
微信咨询

扫一扫立即咨询

留学问题轻松问
请输入电话号码
获取验证码

申请取消授权