留学资讯

首页留学资讯留学生归国难度拉满?!快来看看最新”双阴性“政策
留学新闻

留学生归国难度拉满?!快来看看最新”双阴性“政策

2020/11/02/周一 15:57

点击量:333

入读本科文凭入读研究生文凭入读社区学院入读语言入读幼儿园入读小学入读初中入读博士入读预科入读高中入读本科入读硕士全年龄段俄罗斯匈牙利波兰比利时丹麦瑞典挪威芬兰西班牙瑞士意大利荷兰德国法国欧洲中国澳门迪拜泰国马来西亚韩国日本新加坡中国香港亚洲爱尔兰英国英爱广州新西兰澳大利亚澳新加拿大美国留学政策美加
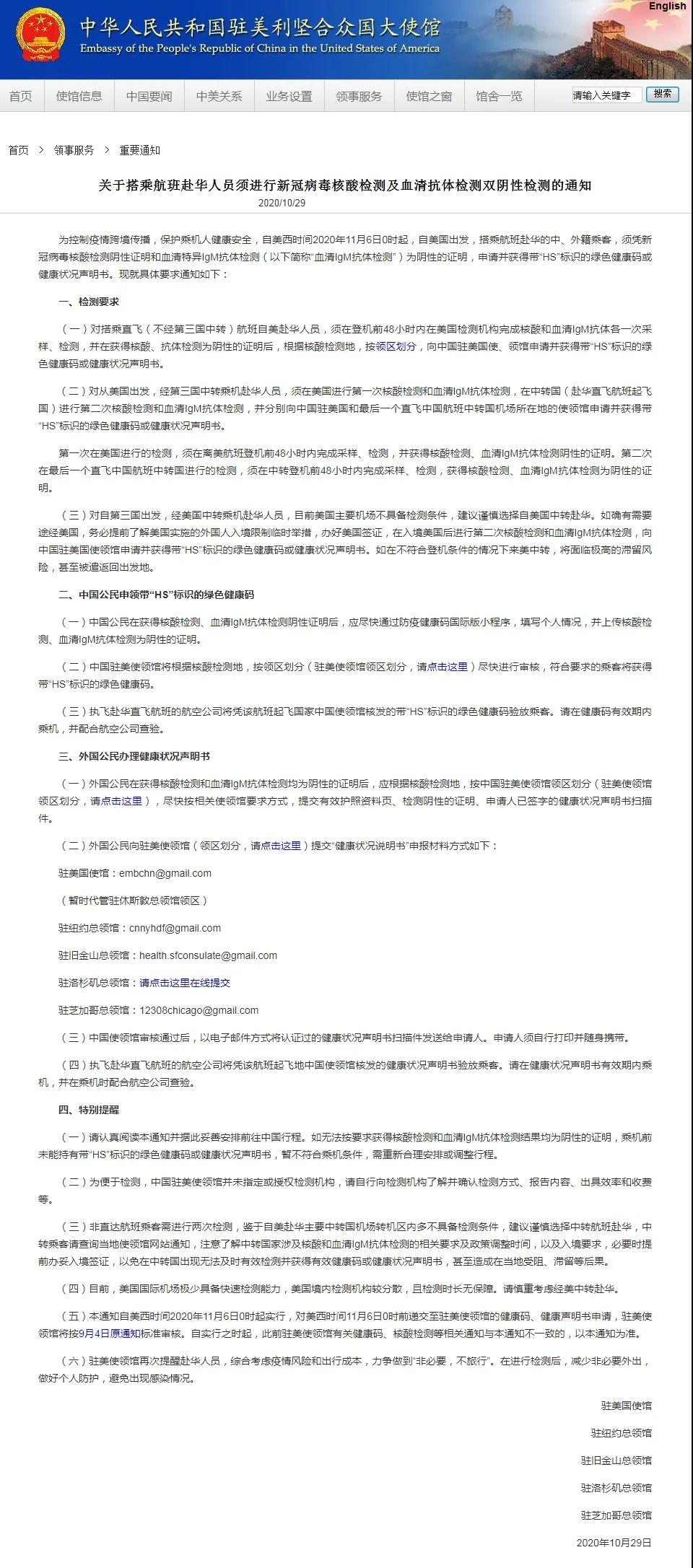
以美国为例,根据中华人民共和国驻美国大使馆10月29日最新通知:

“为控制疫情跨境传播,保护乘机人健康安全,自美西时间2020年11月6日0时起,自美国出发,搭乘航班赴华的中、外籍乘客,须凭新冠病毒核酸检测阴性证明和血清特异IgM抗体检测(以下简称“血清IgM抗体检测”)为阴性的证明,申请并获得带“HS”标识的绿色健康码或健康状况声明书。”

中华人民共和国驻美利坚共和国大使馆官方网站:


页面链接:http://www.china-embassy.org/chn/lszj/zytz/t1827741.htm


通知更新内容如下:

1、原有的72小时期限缩短为48小时。

2、所需检测由病毒检测变为新冠病毒核酸检测阴性证明和血清特异IgM抗体检测(以下简称“血清IgM抗体检测”)为阴性的证明。

3、对于第三国转机的乘客,按要求做出发地检测中转国两次检测

同时,通知也承认了目前在美国机场中转回国的一些困难:
目前,美国国际机场极少具备快速检测能力,美国境内检测机构较分散,且检测时长无保障。
请慎重考虑经美中转赴华。
除了美国外,中国驻各国的使馆都已经发出明确通知,赴华旅客需要提供 “双阴性” 检测证明,不然无法登机。


什么是”双阴性“检测证明?

“双阴性”检测证明包括两项。

首先是48小时内的核酸检测证明,表明你现在是没有携带病毒的,是一个非无症状感染者。

同时,拿着国际健康码,你还要做一个叫做抗原/IgM抗体的检测证明
IgM抗体阳性是早起感染的辅助诊疗判断,IgM抗体约在感染后5~7天后产生,维持时间短,消失快。
参照下方对照表,只有核酸检测和IgM抗体都呈现阴性的时候,才能确保本人是一个“正常者”。

“双阴性”政策的出台,一方面是国内新疆疫情的再度爆发。
其次,也是欧洲疫情的二次爆发,美国疫情长期以来的失控导致。
“双阴性”检测证明可以说是,100%没问题的保证,但是这个筛选标准的严苛程度也是从较低,上调至最高。
要求48小时内的证明,并且还要求如果中转,需要在中转国也提供这两份检测证明可以说在各个环节都不能出错。

具体说一说,“双阴性”检测证明的难度多大?
首先就是时间问题,48小时内
拿美国来说,48小时的时间大多数检测机构的流程都没有走完,更别提出示检测结果了。
我们可以先计算一下,从现在开始,你有48小时的时间完成检测和登记。


一般来说,要提前5个小时到机场,48-5=43小时。

检测机构最快24小时出结果,43-24=19小时。

外国的检测机构一般营业时间最多8小时,周末休息。

算一下,剩下的19小时够干嘛的?

第二个问题是中转地问题

在中转地也要48小时内的检测,而且大多数中转的航班都是停留24小时内。

且没有中转国现在会签发临时签证,根本无法离开机场去指定地点弄到“双阴性”检测证明。

也就是说,想要从国外中转第三国家回国这条路,几乎是天方夜谭。大多数第三国家转机都不具备转机核酸检测的能力,所以 “直飞航班” 近乎成为唯一选择。这项政策的发布也预示着未来直飞机票的价格飙升,以及可以

见的 “有钱也不一定买得到机票” 的窘况,毕竟要回国的所有人员都会第一选择直飞机票。

其次,买好机票还要能预约到起飞前48小时内能够进行核酸和抗体检测,并且可以出结果的检测机构,可谓难上加难。

只要有一个环节出错,你的天价机票就可能因此作废而不能登机。有回国计划的同学一定要做好完全的准备。


小编还为大家整理了中国驻英国、法国、俄罗斯、意大利和波兰的相关信息,需要的同学可以仔细浏览 。
中国驻英国大使馆:


官方链接:http://www.chinese-embassy.org.uk/chn/lsfw/lsxz/t1827662.htm


中国驻法国大使馆:

官方链接:http://www.amb-chine.fr/chn/sgxw/t1827885.htm


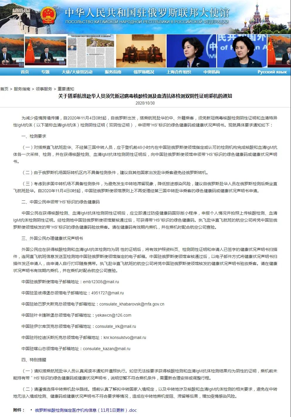
中国驻俄罗斯大使馆:

官方链接:http://ru.china-embassy.org/chn/fwzn/lsfws/zytz/t1827991.htm


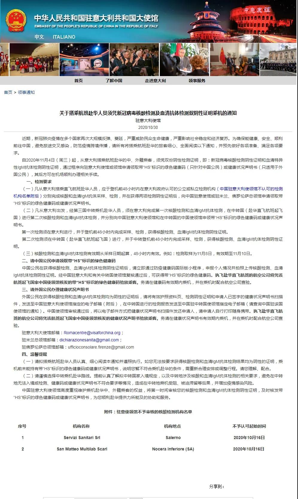
中国驻意大利大使馆:

官方链接:http://www.amb-chine.fr/chn/sgxw/t1827885.htm



欢迎访问启德留学广州分公司 欢迎咨询启德教育留学顾问     

免费获取留学规划方案,您可以通过以下4种方式联络我们: 

1、欢迎致电启德教育客户服务中心400-1010-123; 

2、欢迎 点击这里 进行网络咨询; 

3、添加启德官网微信,可立即咨询;

 


更多留学资讯

留学新闻
你是否也曾经历过这样的纠结:心仪的学校在QS排名上表现亮眼,却在US News上查无此校?或者,THE排名很高的大学,在国内HR眼中却知名度不高?面对五花八门的大学排名,到底该以哪个为准? 今天,小启就来拆解全球最具影响力的四大大学排名——QS、THE、US News和软科,揭秘它们背后的排名逻辑和侧重点,帮你找到最适合你的那一份参考指南。 查看详情>>
发布日期:2025-09-29
阅读量:122
入读本科入读硕士海外升学
留学新闻
过去留学,可能更多地关注学校排名和专业知名度;现在留学还必须要提前洞悉留学趋势、把握留学风向,才能在这场留学浪潮中抢占先机,实现人生目标。 接下来小启将结合启德发布的《2025中国留学白皮书》以及教育部发布的《中国出国留学蓝皮书2025》来分析当下的留学趋势。 查看详情>>
发布日期:2025-09-26
阅读量:144
入读本科入读硕士海外升学
留学新闻
过去,留学规划更多地着眼于院校排名与专业知名度;如今,要想在留学浪潮中把握先机、实现个人目标,则需提前洞察全局趋势,理解留学风向的深层变化。本文将结合启德发布的《2025中国留学白皮书》与教育部发布的《中国出国留学蓝皮书2025》最新数据,对当前中国学生留学的主要趋势进行梳理与分析。 查看详情>>
发布日期:2025-09-26
阅读量:351
俄罗斯匈牙利波兰比利时丹麦瑞典挪威芬兰西班牙瑞士意大利荷兰德国法国欧洲迪拜中国澳门泰国马来西亚韩国日本新加坡中国香港亚洲爱尔兰英国英爱新西兰澳大利亚澳新加拿大美国北京美加
留学新闻
随着留学申请季临近,留学考试成绩成为决定录取结果的关键门槛。然而自学备考容易陷入“刷题无效”“提分瓶颈”的困境,如何高效冲刺、精准突破?2025启德考培雅思秋季班重磅上线!无论你是基础薄弱急需系统提升,还是瓶颈期需要冲刺,这个秋天启德考培助你一战通关! 查看详情>>
发布日期:2025-09-26
阅读量:140
入读本科文凭入读研究生文凭入读社区学院入读语言入读幼儿园入读初中入读小学入读博士入读预科入读高中入读本科入读硕士全年龄段

联系我们

电话咨询

咨询时间:8:00~24:00

400-1010-123
在线咨询

咨询时间:8:00~24:00

点击立即咨询
免费电话
获取验证码
微信咨询

扫一扫立即咨询

留学问题轻松问
请输入电话号码
获取验证码

申请取消授权