美国签证免面谈代传递服务指的是申请人无需前往使/领事馆进行面谈,以简化签证申请流程。现在中国大陆的美国签证免面谈代传递申请新政策!以下信息来自“美国驻上海总领事馆签证处”官微:
美国签证免面谈代传递服务指的是申请人无需前往使/领事馆进行面谈,以简化签证申请流程。现在中国大陆的美国签证免面谈代传递申请新政策!以下信息来自“美国驻上海总领事馆签证处”官微:
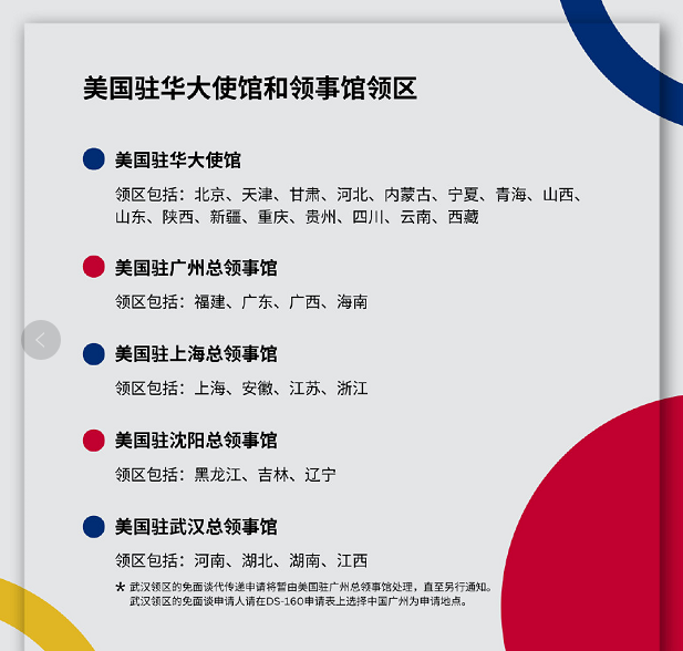
从2023年2月20日起,中国大陆的美国签证免面谈代传递申请不再统一由美国驻广州总领事馆处理。
您的签证申请材料会被递交到您所在领区对应的使领馆。为了节省您的宝贵时间,避免耽误签证申请,请务必在线上填写DS-160申请表时选择正确的使领馆。
欢迎访问启德教育美国留学频道 欢迎咨询启德教育留学顾问
免费获取留学规划方案,您可以通过以下4种方式联络我们:
1、欢迎致电启德教育客户服务中心400-1010-123;
2、欢迎 点击这里 进行网络咨询;
3、添加启德官网微信,可立即咨询;

扫一扫 立即咨询
4、填写表单,我们会在1-3天内为您提供专业的服务。