留学新闻

听劝!这些专业已经不适合中国留学生!

2025/10/16/周四 14:45

点击量:25

入读本科入读硕士海外升学

根据教育部最新发布的《中国出国留学蓝皮书2025》显示,自2015年以来,在美中国留学生选择数学与计算机科学、物理与生命科学及社会科学的比例持续增长。数学与计算机科学自2018年起已超越工程学和工商管理,成为在美中国留学生首选。同样,在德中国留学生中数学专业热度也稳步上升。与之相反,工商管理专业热度在美、德两国均明显下滑:在美占比从2016-2017学年的23.1%降至2022-2023学年的13.4%;在德从2016-2017学年的15.6%降至2021-2022学年的14.2%。


当我们谈论“不适合”,并非指这些专业本身不好,而是指在当前的竞争环境和未来趋势下,它们的投入产出比对大多数中国留学生而言,正在降低。


那么,哪些是“投入产出比”更高的选择?


据麦肯锡2023年报告,到2030年,中国AI人才缺口预计达到400万。这一缺口反映了人工智能领域对专业人才的巨大需求,相应的需求缺口将刺激AI领域的学习热潮。


下面就跟小启一起来看看站在时代风口的留学新兴专业:



1.人工智能与机器学习

人工智能与机器学习是计算机科学的核心分支,机器学习作为人工智能的关键技术支柱,通过算法让机器从数据中自主学习规律并优化决策,涵盖传统机器学习、深度学习及机器学习系统工程等核心方向,广泛应用于自动驾驶、医疗影像诊断、金融风控等场景。


院校推荐

22839251064005.jpg
22839283427525.jpg



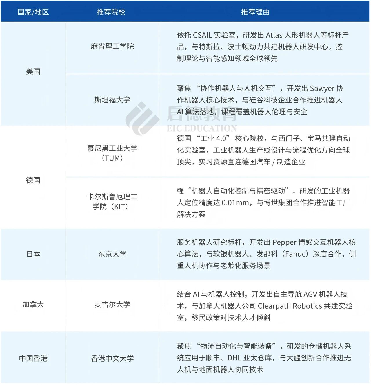
2.机器人学与自动化工程


机器人学与自动化工程是融合机械工程、电子信息、计算机科学、控制理论的交叉学科,核心是研发“具备感知、决策、执行能力的智能系统”,涵盖三大方向:机器人本体设计(机械结构、驱动系统)、自动化控制(运动控制、流程优化)、智能交互(环境感知、人机协作),应用于工业制造(汽车机器人)、医疗健康(手术机器人)、物流仓储(AGV)、特种场景(防爆 / 巡检机器人)等领域。



院校推荐


22839263043397.jpg



3.智能制造工程


智能制造工程是融合机械工程、自动化技术、工业软件、人工智能、数据科学的前沿交叉学科,核心是通过数字孪生、工业互联网、智能传感、AI 优化等技术,实现制造全流程(设计、生产、物流、运维)的数字化转型与智能化决策,涵盖三大方向:智能产线设计(柔性生产布局)、数字孪生应用(虚拟仿真与实体联动)、制造数据优化(AI 驱动生产效率提升),应用于汽车制造(新能源汽车智能产线)、航空航天(精密部件智造)、电子信息(半导体封装)、装备制造(智能机床)等领域。



院校推荐

22839286705477.jpg

22839267320261.jpg




4.复合材料工程


复合材料工程是融合材料科学与工程、机械工程、化学工程的交叉学科,核心是设计、制备“1+1>2”的复合体系(通过界面调控实现性能突破),具备轻量化(密度降低 30%-60%)、高强度(比强度为钢的 5-10 倍)、耐腐蚀性强等优势,涵盖材料设计、制备工艺(如 RTM、缠绕成型)、性能表征三大方向,广泛应用于航空航天(飞机机身 / 发动机叶片)、新能源(风电叶片 / 电池外壳)、汽车(轻量化车身)、基建(桥梁加固)等领域。


院校推荐

22839271033669.jpg




5.ESG 分析与可持续金融


ESG 分析与可持续金融是融合金融学、环境科学、社会学、公司治理学、数据科学的交叉学科,核心是将环境(碳减排、污染治理)、社会(劳工权益、社区影响)、治理(董事会结构、反舞弊)维度纳入金融决策,涵盖 ESG 风险评估、可持续投资(ESG 基金 / ETF)、绿色金融(绿色债券 / 信贷)、碳金融(碳配额交易)、ESG 信息披露五大方向,应用于资管、投行、企业 ESG 战略、监管合规等领域。



院校推荐

22839277358021.jpg

22839278420933.jpg




新兴专业的广阔前景与具体申请策略,绝非三言两语能够道尽。如果您希望获取更精准、更前沿的留学规划指导,一定不要错过启德教育《全球留学优势专业趋势报告》发布会


📅 直播亮点抢先看:

商科专场(10月18日):深度解析中国香港、英国、澳洲等地商科申请与高薪留港攻略。

理工科专场(10月19日):聚焦美国、欧洲、加拿大,详解AI、CS、EE等热门理工科的申请秘籍与职业移民路径。

更多留学资讯

留学新闻
如果你正在准备留学申请,那你一定知道文书,个人陈述,在申请当中的重要性。现在个人陈述的写法已经卷出天际,网上也有各种各样的资讯教你怎么写。 大家现在可能比较焦虑的问题并不是说怎么写,而是怎样写既遵守大家多年总结下来的一个最被学校认可的写作思路,又让自己的文书有满满的个人特色,让招生官眼前一亮。那今天我就来告诉你几个写文书的小技巧。 查看详情>>
发布日期:2025-10-15
阅读量:36
入读本科入读硕士海外升学
留学新闻
在过去几年中,商科一直是中国学生较喜欢的留学专业,因为这类专业容易与社会地位高的职业如会计师、投行高管、企业负责人等联系在一起,因此对未来的就业前景有着良好的预期。同时,与法律、医学等对专业素质要求高的学科相比,商科似乎申请门槛低,容易毕业。读商科出国留学好吗? 查看详情>>
发布日期:2022-11-03
阅读量:340
入读预科入读本科入读硕士全年龄段欧洲留学机构亚洲英爱澳新专业排名美加全国
留学新闻
对于出国留学的小伙伴来说,你在出国之前是需要准备很多的手续和材料的,否则可能会造成不必要的麻烦,那么究竟出国留学需要办什么手续呢?下面启德小编就来给大家介绍一下,希望能够对同学们起到一定的帮助。 查看详情>>
发布日期:2022-10-28
阅读量:296
全年龄段行前准备德国新加坡中国香港爱尔兰新西兰澳大利亚美国全国留学政策
雅思课程
雅思听力对于当天的考试状态有着很高的要求,无法集中注意力的时候,就会感觉材料中出现的英式、澳洲式、新西兰式、美式口语在耳边呈现3D立体声环绕。但是这答案,它就是不出现呀! 听力考试最重要的不是听懂每一句话,而是在最短的时间内get到重点信息,简单来说,听力部分需要确认题型并定位,同时保证充分的"实力"支持! 查看详情>>
发布日期:2022-08-26
阅读量:88
入读本科入读硕士俄罗斯匈牙利波兰比利时丹麦瑞典挪威芬兰留学考试西班牙瑞士意大利荷兰南京德国法国欧洲迪拜中国澳门泰国马来西亚韩国日本新加坡中国香港亚洲爱尔兰英国英爱新西兰澳大利亚澳新加拿大美国留学政策美加

联系我们

电话咨询

咨询时间:8:00~24:00

400-1010-123
在线咨询

咨询时间:8:00~24:00

点击立即咨询
免费电话
获取验证码
微信咨询

扫一扫立即咨询

留学问题轻松问
请输入电话号码
获取验证码

申请取消授权