留学资讯

首页留学资讯7月雅思新增30/31号考位!速抢!附雅思最新动态!
留学新闻

7月雅思新增30/31号考位!速抢!附雅思最新动态!

2020/07/09/周四 10:51

点击量:249

全年龄段俄罗斯匈牙利波兰比利时丹麦瑞典挪威芬兰留学考试西班牙瑞士意大利荷兰德国法国欧洲中国澳门迪拜泰国马来西亚韩国日本新加坡中国香港珠海亚洲爱尔兰英国英爱新西兰澳大利亚澳新加拿大美国美加

继上周官宣后,全国有11座城市的考点在首批复考名单中。
为了尽可能满足考生的需求,官方宣布恢复雅思(IELTS)和用于英国签证及移民的雅思(IELTS for UKVI)纸笔考试的部分考点,新增以下2020730日和31日的纸笔考试场次,并于即日起开放报名。

1.png

同时,在上海南丰城、上海嘉地中心、广州天河城大厦及重庆大都会东方广场的机考考场79日复考后每天都有雅思机考 Computer Delivered IELTS)和用于英国签证及移民的雅思机考 (Computer Delivered IELTS for UKVI) 场次可以报名。 

    
注意:报考考点不在复考名单内的考生,继续取消其7月份的雅思考试,考试费将全额退还至考生个人报名账户。

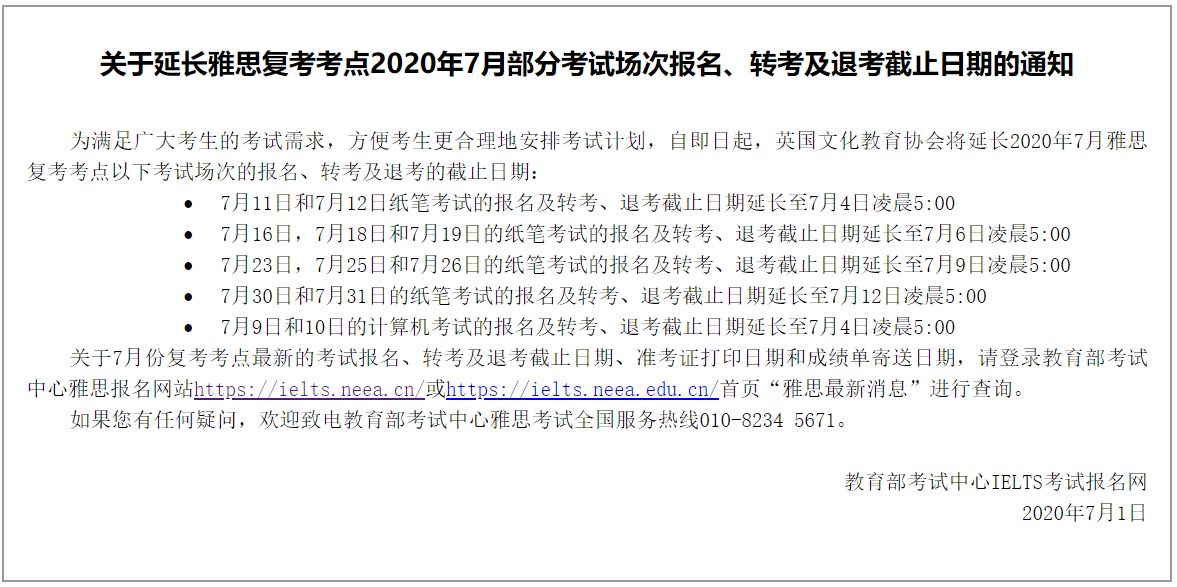
另外,雅思官方将延长20207月雅思复考考点部分考试场次的报名、转考及退考的截止日期:

2.png

经查询雅思官网报名后台,截止发稿,7月份的考位大部分城市都还有:

*请以雅思官网的数据为主。


部分考场安排有调整

除了考试场次有更新外,还有部分考点进行了不同形式的调整。如有参加以下考试场次的同学,请务必多加关注。

 

# 广西大学 #

711日后恢复考试的广西大学宣布新增笔试考场,将原考场附近的综合实验大楼作为临时考场。

 17_副本.jpg

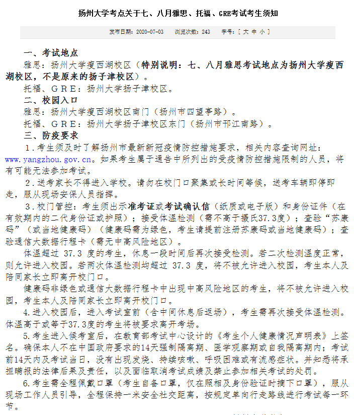
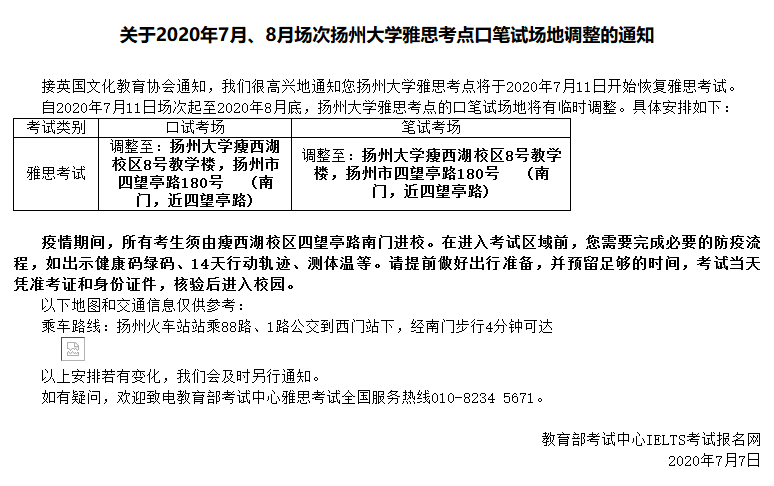
# 扬州大学 #

711日后恢复考试的扬州大学,因为要协调各类外语考试安排等原因,将原本安排在扬子津校区的雅思考场改为扬州大学(瘦西湖校区)

18.png

19.png

需要注意的是,该校78月的雅思考试地点均在瘦西湖校区。所以希望报考该场次的同学要及时调整考试日的行程安排。

 

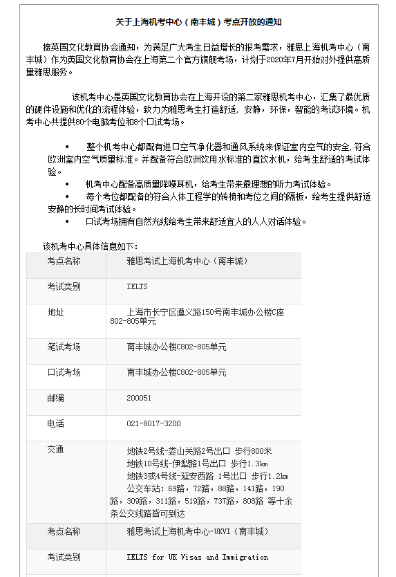
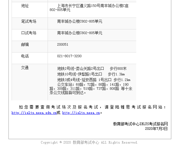
除了上面两个考点有调整外,官方还提醒考生位于上海南丰城的雅思机考中心近期开放。该机考中心是BC在上海新开设的雅思机考中心,共提供80个电脑考位和8个口试考场。

同学应结合自身实际情况来决定是否选择机考,以及多加注意报考场次的退转考时间。

 

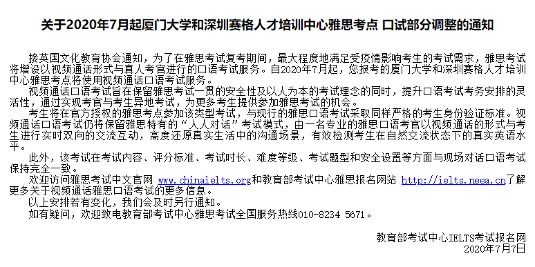
考点更换口试形式

 这次复考安排中,还有新增加的视频通话口语考试(VCS Test

 官方宣布厦门大学、深圳赛格人才培训中心这两个考点在本月的所有口试都将采取这一形式。

22.png


考试疫情防控安排

 因为正值疫情时期,不少同学也很关心考点具体的防疫措施。像以下两所大学,针对赴考的考生进行了明确的考试防控安排。

报名宁波大学的考生应根据自身的情况来提供宁波健康码绿码和核酸检测阴性报告等资料。

23.png


报名广西大学的考生除了从规定校门入校外,还要留意前往考场的车次时间。

 24.png


不建议大家在外地考试。最好报考本地的雅思考试,如果需要到外地城市参加考试,请务必提前查阅并遵循相关城市的防疫流程。

雅思复考热点问题答疑:

  1. 纸笔考试考点何时能够全部开放?

    官方一直在跟教育部考试中心以及各个考点院校保持密切沟通,尽早全国范围内恢复考试。八九月份是否全部恢复考试要具体看所在考点是否具备考试的条件以及当地疫情防控重点进展。希望大家密切关注启德考培公众号,我们会第一时间发布雅思官方最新考试动态。

  2. 为了满足学生的雅思考试需求,雅思官方做了哪些举措?

    为了满足学生考试需求,官方会在最短时间最大限度提高考量,主要途径包括增加考试日期、考试场次和考位。机考每天最多设置三次考试,分别是上午场9点,下午场14点,傍晚场18点。机考可以实现笔试和口试可在同一天内完成。 

  3. 雅思口语考试模式是不是强制性的,考生可不可以选择适合自己的口语考试模式?

    雅思口语考试模式不是强制性的,考生可以在报考时自由选择现场对话或视频对话。请考生注意去看所报考试考点的考试模式。机考是全部采用新的视频通话考试模式,部分纸笔考试也会部分采用新的视频口语考试模式。 

  4. 雅思视频口语考试会不会替代传统的口语考试?

    不会完全替代。两种模式并存。

  5. 新增的机考口语考试难度如何?

    机考口语的考试内容、题型、评分标准、考试时长、考试难度等级以及考试安全设置等与传统考试完全一致。口语考试part2部分,题目会出现在电脑屏幕上,考生当前桌面上也会提供有纸笔去做笔记。


欢迎访问启德留学珠海分公司 欢迎咨询启德教育留学顾问     

免费获取留学规划方案,您可以通过以下4种方式联络我们: 

1、欢迎致电启德教育客户服务中心400-1010-123; 

2、欢迎 点击这里 进行网络咨询; 

3、添加启德官网微信,可立即咨询;

 


4、填写表单,我们会在1-3天内为您提供专业的服务。

更多留学资讯

留学新闻
你是否也曾经历过这样的纠结:心仪的学校在QS排名上表现亮眼,却在US News上查无此校?或者,THE排名很高的大学,在国内HR眼中却知名度不高?面对五花八门的大学排名,到底该以哪个为准? 今天,小启就来拆解全球最具影响力的四大大学排名——QS、THE、US News和软科,揭秘它们背后的排名逻辑和侧重点,帮你找到最适合你的那一份参考指南。 查看详情>>
发布日期:2025-09-29
阅读量:124
入读本科入读硕士海外升学
留学新闻
过去留学,可能更多地关注学校排名和专业知名度;现在留学还必须要提前洞悉留学趋势、把握留学风向,才能在这场留学浪潮中抢占先机,实现人生目标。 接下来小启将结合启德发布的《2025中国留学白皮书》以及教育部发布的《中国出国留学蓝皮书2025》来分析当下的留学趋势。 查看详情>>
发布日期:2025-09-26
阅读量:144
入读本科入读硕士海外升学
留学新闻
过去,留学规划更多地着眼于院校排名与专业知名度;如今,要想在留学浪潮中把握先机、实现个人目标,则需提前洞察全局趋势,理解留学风向的深层变化。本文将结合启德发布的《2025中国留学白皮书》与教育部发布的《中国出国留学蓝皮书2025》最新数据,对当前中国学生留学的主要趋势进行梳理与分析。 查看详情>>
发布日期:2025-09-26
阅读量:351
俄罗斯匈牙利波兰比利时丹麦瑞典挪威芬兰西班牙瑞士意大利荷兰德国法国欧洲迪拜中国澳门泰国马来西亚韩国日本新加坡中国香港亚洲爱尔兰英国英爱新西兰澳大利亚澳新加拿大美国北京美加
留学新闻
随着留学申请季临近,留学考试成绩成为决定录取结果的关键门槛。然而自学备考容易陷入“刷题无效”“提分瓶颈”的困境,如何高效冲刺、精准突破?2025启德考培雅思秋季班重磅上线!无论你是基础薄弱急需系统提升,还是瓶颈期需要冲刺,这个秋天启德考培助你一战通关! 查看详情>>
发布日期:2025-09-26
阅读量:140
入读本科文凭入读研究生文凭入读社区学院入读语言入读幼儿园入读初中入读小学入读博士入读预科入读高中入读本科入读硕士全年龄段

联系我们

电话咨询

咨询时间:8:00~24:00

400-1010-123
在线咨询

咨询时间:8:00~24:00

点击立即咨询
免费电话
获取验证码
微信咨询

扫一扫立即咨询

留学问题轻松问
请输入电话号码
获取验证码

申请取消授权