留学规划

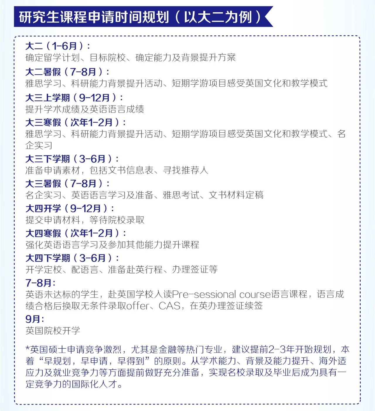
2020英国留学时间规划表

2019/12/25/周三 14:51

点击量:143

入读本科入读硕士英国英爱留学政策

---


更多留学资讯

留学新闻
2025年9月10日,英国女王大学商学院正式获得国际商学院联合会(AACSB International)认证,成功跻身全球顶尖1%商学院行列,同时标志着我们的商学院完全获得全球商科教育的至高荣誉 —— 三重认证(Triple Accreditation)。 查看详情>>
发布日期:2025-09-26
阅读量:86
入读本科入读硕士海外升学英国
留学新闻
9月20-21日,启德携手多所英国及爱尔兰TOP院校,走进重庆、深圳、上海、合肥、成都五地,为学子与家长带来最权威的留学趋势解读和最直接的院校对话! 查看详情>>
发布日期:2025-09-26
阅读量:85
入读本科文凭入读研究生文凭入读本科入读硕士
留学新闻
2025年9月6日,启德教育发布《2025-2026英国留学报告》,报告整合英国各大官方机构的数据以及启德教育长期积累的客户服务数据,深入分析了英国本科及研究生阶段留学申请的现状与发展趋势,并进一步拓展了对留英学生及归国留学生群体的调查研究,为中国家庭规划留学路径提供了有力的参考和指导。同时,报告结合就业市场的行业大数据,为计划在英国就业或回国发展的毕业生提供了具有前瞻性的职业发展建议。 查看详情>>
发布日期:2025-09-26
阅读量:128
入读本科文凭入读研究生文凭入读博士入读本科入读硕士
留学新闻
重磅消息!2026Fall英国本科申请(UCAS)将于9月2日正式递交! 今年申请季不仅时间线提前,还迎来 个人陈述(PS)改革 与 “默认拒绝”机制 等重大调整。提前了解政策、把握关键节点,才能从容应对申请大战! 查看详情>>
发布日期:2025-09-26
阅读量:199
入读本科文凭入读本科

联系我们

电话咨询

咨询时间:8:00~24:00

400-1010-123
在线咨询

咨询时间:8:00~24:00

点击立即咨询
免费电话
获取验证码
微信咨询

扫一扫立即咨询

留学问题轻松问
请输入电话号码
获取验证码

申请取消授权